ST_Buffer¶
Computes a geometry that represents all points whose distance from the input geometry is less than or equal to a specified distance.
Usage¶
geometry ST_Buffer(geom: geometry, distance: float64)
geometry ST_Buffer(geom: geometry, distance: float64, params: string)
Arguments¶
- geom (geometry): Input geometry
- distance (float64): Radius of the buffer
- params (string): Space-separated
key=valueparameters. Supported parameters includequad_segs,endcap,join,mitre_limit, andside. These parameters are identical to the PostGIS buffer parameter strings.
Examples¶
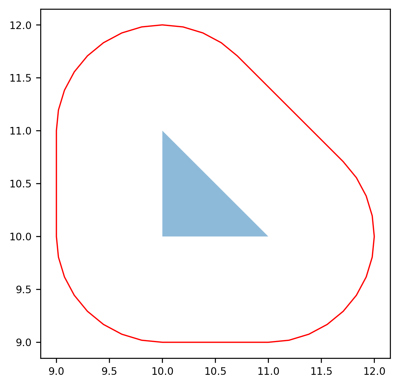
SELECT ST_Buffer(
ST_GeomFromText('POLYGON ((10 10, 11 10, 10 11, 10 10))'),
1.0
) AS geom;
┌──────────────────────────────────────────────────────────────────────────────┐
│ geom │
│ geometry │
╞══════════════════════════════════════════════════════════════════════════════╡
│ MULTIPOLYGON(((9 11,9 10,9.01921471953392 9.8049096763134,9.076120465993881… │
└──────────────────────────────────────────────────────────────────────────────┘
SELECT ST_Buffer(
ST_GeomFromText('POLYGON ((10 10, 11 10, 10 11, 10 10))'),
1.0,
'quad_segs=2'
) AS geom;
┌──────────────────────────────────────────────────────────────────────────────┐
│ geom │
│ geometry │
╞══════════════════════════════════════════════════════════════════════════════╡
│ POLYGON((9 10,9 11,9.292893218813452 11.707106781186548,10 12,10.7071067811… │
└──────────────────────────────────────────────────────────────────────────────┘

